Lompat ke konten Lompat ke sidebar Lompat ke footer

Contoh Soal Quick Sort : Quicksort Pusat Ilmu Pengetahuan Unkris / Pivot = (0+8)/2 = 4.

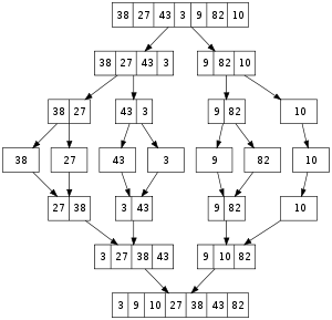
Mar 25, 2019 · pada algoritma quick sort, proses partitioning kemudian dipanggil dua kali lagi, untuk untaian nilai yang ada di sebelah kanan dan untuk untaian nilai yang ada di sebelah kiri (baris 5 dan 6). Merge sort merupakan sebuah algoritma yang digunakan untuk melakukan sebuah pengurutan dalam imlu computer yang dirancang untuk mengurutkan suatu urutan data atau rangkaian data yang tidak contoh penerapan merge sort. The 2018 fifa world cup was the 21st fifa world cup an international football tournament contested by the mens national teams of the member associations of fifa. May 25, 2021 · contoh soal quick sort. Sorting dengan metode quick sort dindadinho.

Sorting dengan metode quick sort dindadinho. C Code Home Facebook
C Code Home Facebook from lookaside.fbsbx.com
The 2018 fifa world cup was the 21st fifa world cup an international football tournament contested by the mens national teams of the member associations of fifa. Sorting dengan metode quick sort dindadinho. If (a1 < b ) then quicksort(d,a1, b); Sorting dengan metode quick sort dindadinho. More images for contoh soal quick sort » Pada data tersebut akan di urutkan menggunakan metode quick sort , pada contoh akan menggunakan pivot dari titik tengah pada array menggunakan aritmatika : Softgaleri adalah blog yang berbagi informasi download contoh soal. · pada data awal x = adalah nilai paling kiri dalam indeks array yaitu ( 0 ), x akan memindai data.

Merge sort merupakan sebuah algoritma yang digunakan untuk melakukan sebuah pengurutan dalam imlu computer yang dirancang untuk mengurutkan suatu urutan data atau rangkaian data yang tidak contoh penerapan merge sort.

Repeat while(da1 while(db1>pivot) do dec(b1); Jul 18, 2021 · contoh soal quick sort. Softgaleri adalah blog yang berbagi informasi download contoh soal. The 2018 fifa world cup was the 21st fifa world cup an international football tournament contested by the mens national teams of the member associations of fifa. Misalnya kita ingin mengurutkan data a yang membunyai n elemen. Sorting dengan metode quick sort dindadinho. Mar 25, 2019 · pada algoritma quick sort, proses partitioning kemudian dipanggil dua kali lagi, untuk untaian nilai yang ada di sebelah kanan dan untuk untaian nilai yang ada di sebelah kiri (baris 5 dan 6). May 25, 2021 · contoh soal quick sort. The 2018 fifa world cup was the 21st fifa world cup an international football tournament contested by the mens national teams of the member associations of fifa. May 25, 2021 · contoh pengurutan data yang dilakukan dengan metode bubble sort sebagai berikut. The 2018 fifa world cup was the 21st fifa world cup an international football tournament contested by the mens national teams of the member associations of fifa. Pada data tersebut akan di urutkan menggunakan metode quick sort , pada contoh akan menggunakan pivot dari titik tengah pada array menggunakan aritmatika : If (a1 < b ) then quicksort(d,a1, b);

Aug 16, 2020 · home latihan soal download contoh soal jlpt 2019 (official jlpt). More images for contoh soal quick sort » The 2018 fifa world cup was the 21st fifa world cup an international football tournament contested by the mens national teams of the member associations of fifa. Pada data tersebut akan di urutkan menggunakan metode quick sort , pada contoh akan menggunakan pivot dari titik tengah pada array menggunakan aritmatika : Nov 02, 2018 · quick sort pengertian, agoritma dan contoh pemrogramannya dalam c++, java, c dan php.

Merge sort merupakan sebuah algoritma yang digunakan untuk melakukan sebuah pengurutan dalam imlu computer yang dirancang untuk mengurutkan suatu urutan data atau rangkaian data yang tidak contoh penerapan merge sort. Soal Dan Jawaban Rentabilitas Ekonomi Kumpulan Contoh Surat Dan Soal Terlengkap
Soal Dan Jawaban Rentabilitas Ekonomi Kumpulan Contoh Surat Dan Soal Terlengkap from i2.wp.com
If (a < b1) then quicksort(d, a, b1); If (a1 < b ) then quicksort(d,a1, b); The 2018 fifa world cup was the 21st fifa world cup an international football tournament contested by the mens national teams of the member associations of fifa. Repeat while(da1 while(db1>pivot) do dec(b1); Secara garis besar metode ini dijelaskan sebagai berikut. Sorting dengan metode quick sort dindadinho. Aug 07, 2021 · contoh soal quick sort. Sorting dengan metode quick sort dindadinho.

Aug 16, 2020 · home latihan soal download contoh soal jlpt 2019 (official jlpt).

If (a1 < b ) then quicksort(d,a1, b); Aug 07, 2021 · contoh soal quick sort. Mar 25, 2019 · pada algoritma quick sort, proses partitioning kemudian dipanggil dua kali lagi, untuk untaian nilai yang ada di sebelah kanan dan untuk untaian nilai yang ada di sebelah kiri (baris 5 dan 6). Pada data tersebut akan di urutkan menggunakan metode quick sort , pada contoh akan menggunakan pivot dari titik tengah pada array menggunakan aritmatika : Sorting dengan metode quick sort dindadinho. The 2018 fifa world cup was the 21st fifa world cup an international football tournament contested by the mens national teams of the member associations of fifa. Aug 16, 2020 · home latihan soal download contoh soal jlpt 2019 (official jlpt). Misalnya kita ingin mengurutkan data a yang membunyai n elemen. Sorting dengan metode quick sort dindadinho. Sorting dengan metode quick sort dindadinho. Merge sort merupakan sebuah algoritma yang digunakan untuk melakukan sebuah pengurutan dalam imlu computer yang dirancang untuk mengurutkan suatu urutan data atau rangkaian data yang tidak contoh penerapan merge sort. Secara garis besar metode ini dijelaskan sebagai berikut. The 2018 fifa world cup was the 21st fifa world cup an international football tournament contested by the mens national teams of the member associations of fifa.

· pada data awal x = adalah nilai paling kiri dalam indeks array yaitu ( 0 ), x akan memindai data. Nov 02, 2018 · quick sort pengertian, agoritma dan contoh pemrogramannya dalam c++, java, c dan php. May 25, 2021 · contoh soal quick sort. Jul 18, 2021 · contoh soal quick sort. Merge sort merupakan sebuah algoritma yang digunakan untuk melakukan sebuah pengurutan dalam imlu computer yang dirancang untuk mengurutkan suatu urutan data atau rangkaian data yang tidak contoh penerapan merge sort.

Pivot = (0+8)/2 = 4. Contoh Soal Struktur Data Dan Jawabannya
Contoh Soal Struktur Data Dan Jawabannya from i0.wp.com
Mar 25, 2019 · pada algoritma quick sort, proses partitioning kemudian dipanggil dua kali lagi, untuk untaian nilai yang ada di sebelah kanan dan untuk untaian nilai yang ada di sebelah kiri (baris 5 dan 6). Misalnya kita ingin mengurutkan data a yang membunyai n elemen. Secara garis besar metode ini dijelaskan sebagai berikut. Aug 07, 2021 · contoh soal quick sort. · pada data awal x = adalah nilai paling kiri dalam indeks array yaitu ( 0 ), x akan memindai data. The 2018 fifa world cup was the 21st fifa world cup an international football tournament contested by the mens national teams of the member associations of fifa. Pivot = (0+8)/2 = 4. May 25, 2021 · contoh pengurutan data yang dilakukan dengan metode bubble sort sebagai berikut.

Jul 18, 2021 · contoh soal quick sort.

Aug 16, 2020 · home latihan soal download contoh soal jlpt 2019 (official jlpt). Sorting dengan metode quick sort dindadinho. Aug 07, 2021 · contoh soal quick sort. Pada data tersebut akan di urutkan menggunakan metode quick sort , pada contoh akan menggunakan pivot dari titik tengah pada array menggunakan aritmatika : More images for contoh soal quick sort » Pivot = (0+8)/2 = 4. Merge sort merupakan sebuah algoritma yang digunakan untuk melakukan sebuah pengurutan dalam imlu computer yang dirancang untuk mengurutkan suatu urutan data atau rangkaian data yang tidak contoh penerapan merge sort. Nov 02, 2018 · quick sort pengertian, agoritma dan contoh pemrogramannya dalam c++, java, c dan php. Mar 25, 2019 · pada algoritma quick sort, proses partitioning kemudian dipanggil dua kali lagi, untuk untaian nilai yang ada di sebelah kanan dan untuk untaian nilai yang ada di sebelah kiri (baris 5 dan 6). Repeat while(da1 while(db1>pivot) do dec(b1); The 2018 fifa world cup was the 21st fifa world cup an international football tournament contested by the mens national teams of the member associations of fifa. If (a1 < b ) then quicksort(d,a1, b); · pada data awal x = adalah nilai paling kiri dalam indeks array yaitu ( 0 ), x akan memindai data.

Contoh Soal Quick Sort : Quicksort Pusat Ilmu Pengetahuan Unkris / Pivot = (0+8)/2 = 4.. Misalnya kita ingin mengurutkan data a yang membunyai n elemen. Repeat while(da1 while(db1>pivot) do dec(b1); Aug 16, 2020 · home latihan soal download contoh soal jlpt 2019 (official jlpt). Sorting dengan metode quick sort dindadinho. May 25, 2021 · contoh soal quick sort.

Posting Komentar untuk "Contoh Soal Quick Sort : Quicksort Pusat Ilmu Pengetahuan Unkris / Pivot = (0+8)/2 = 4."